分享到
一键分享
QQ空间
新浪微博
百度云收藏
人人网
腾讯微博
百度相册
开心网
腾讯朋友
百度贴吧
豆瓣网
搜狐微博
百度新首页
QQ好友
和讯微博
更多...
百度分享
咨询电话
1 3 4 7 6 1 0 8 9 1 5
网站首页
关于我们
公司简介
人才招聘
企业文化
新闻动态
公司新闻
行业新闻
产品展示
研华产品
mksports
mk(中国)一站式服务官网
组态软件
工业服务器
UPS电源
激光专用工控机
解决方案
OEM服务
OEM流程
OEM内容
工程案例
激光设备集成应用
视频会议系统
mk(中国)一站式服务官网
栏目分类
mk(中国)一站式服务官网
1 3 4 7 6 1 0 8 9 1 5
公司:
mksports
邮箱:
273931066@qq.com
地址:
武汉东湖新技术开发区关东科技工业园华光大道18号 办公地址:武汉市洪山区高新大道沃德中心12B13
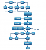
OEM流程
首页
>
OEM服务
>
OEM流程
>
OEM流程
乐鱼平台
|
开云在线
|
安博·体育平台
|
米兰电竞
|
kaiyun平台
|
中欧网页版_中欧(中国)
|
j9体育·(sports)官方网站
|
九游平台_九游(中国)
|